ENGLISH
关于协会
会员之窗
新闻中心
协会服务
法规标准
分支机构
协会刊物
加入协会
首页
法规标准
正文
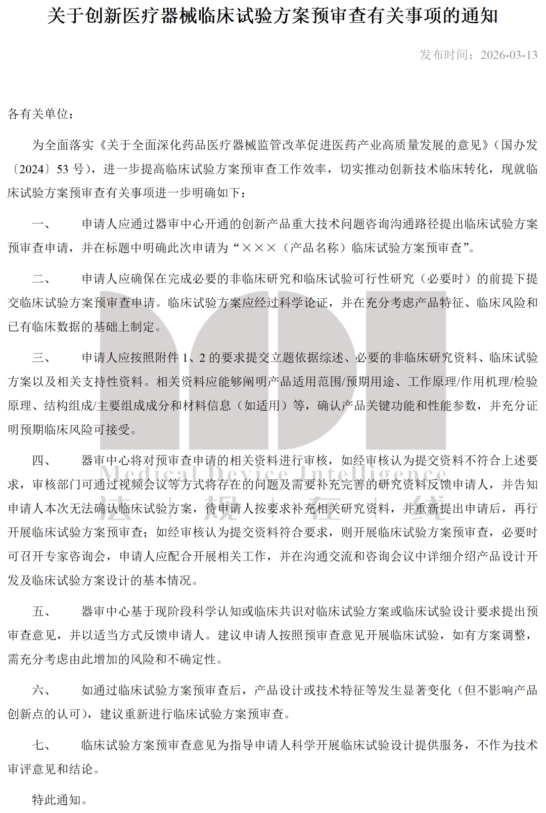
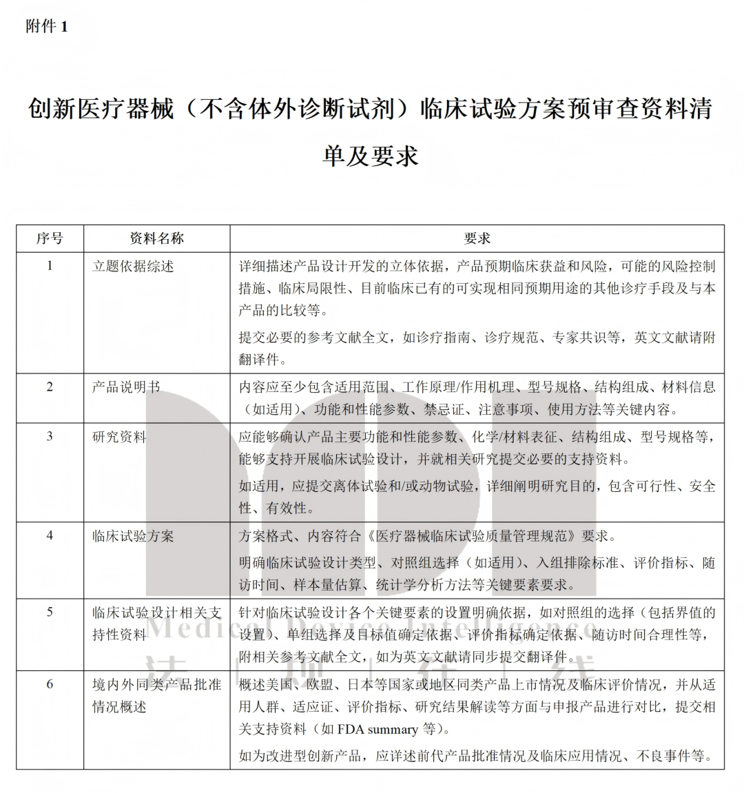
法规译文 | 关于创新医疗器械临床试验方案预审查有关事项的通知
注:点击
“此处”
浏览完整原文及译文
来源:法规在线
上一篇 >:
关于印发2026年国家医疗器械抽检产品检验方案的通知
首页
留言
地图
分享
联系