最新!117项医疗器械行业标准将变!对于企业影响如何?

2023年5月12日国家药监局发布了国家药监局综合司关于2023年医疗器械行业标准制修订计划项目公示》根据《医疗器械标准管理办法》《医疗器械标准制修订工作管理规范》要求,确定了2023年117项医疗器械行业标准制修订计划项目(具体项目名单见文末)。

图片

此次公布的计划名单中,强制性行业标准制修订项目计划共有15项(见文末附件1)。

其中,医用电气设备  第2-87部分:高频呼吸机的基本安全和基本性能专用要求这1项,根据国际标准进行新的行业标准制定;

其余电动洗胃机、血压传感器、骨接合植入器械 金属接骨螺钉、接骨板14项在现有行业标准基础上进行修订

推荐性行业标准制修订项目计划共有102项,其中56项为推荐根据国际标准进行新的行业标准制定,46项为在现有行业标准基础上进行修订


修订最新的医疗器械行业标准的目的主要是为了:

·加强医疗器械产品的质量控制,提高用户体验和安全性。

·统一医疗器械行业的技术标准和规范,推动行业技术进步和创新。

·增强医疗器械行业的竞争力,促进行业健康发展。


对企业来说,新的医疗器械行业标准会直接影响到产品研发、生产、销售等环节。企业需要对新的标准进行了解和理解,按照标准要求进行产品设计、制造和销售。如果企业无法满足新标准要求,就可能受到批评、处罚和市场竞争的影响。

另一方面,新标准的引入也会带来机遇。企业可以利用新标准提供更好、更安全的医疗器械产品,增强市场竞争力和用户口碑,促进企业发展。


#22个标准项目,由企业牵头制修订!

值得注意的是,在本次发布的推荐性行业标准制修订项目计划中,22个项目备注为:企业牵头标准项目(见下表)。

标准项目名称

标准性质
制修订
被修订标准号
采用国际标准号

归口单位

(标委会/技术归口单位)
备注

一次性使用无菌切口保护套

推荐性

制定

/

/

全国外科器械标准化技术委员会

企业牵头标准项目

外科器械材料第1部分金属材料

推荐性

修订

YY/T 0294.1-2016

ISO 7153-1:2016

全国外科器械标准化技术委员会

企业牵头标准项目

用于增材制造的医用镍钛合金粉末

推荐性

制定

/

/

医用增材制造技术医疗器械标准化技术归口单位

企业牵头标准项目

人工智能医疗器械质量要求和评价第5部分:预训练模型

推荐性

制定

/

/

人工智能医疗器械标准化技术归口单位

企业牵头标准项目

血液融化设备

推荐性

制定

/

/

全国测量、控制和实验室电器设备安全标准化技术委员会医用设备分技术委员会

企业牵头标准项目

17α-羟孕酮测定试剂盒(标记免疫分析法)

推荐性

制定

/

/

全国医用临床检验实验室和体外诊断系统标准化技术委员会

企业牵头标准项目

微量白蛋白测定试剂盒(免疫比浊法)

推荐性

制定

/

/

全国医用临床检验实验室和体外诊断系统标准化技术委员会

企业牵头标准项目

麻醉和呼吸设备  评价自主呼吸者肺功能的呼气峰值流量计

推荐性

修订

YY/T 1438-2016

ISO 23747:2015

全国麻醉和呼吸设备标准化技术委员会

企业牵头标准项目

脑电电极

推荐性

制定

/

/

全国医用电器标准化技术委员会医用电子仪器标准化分技术委员会

企业牵头标准项目

一次性使用无菌胰岛素注射器

推荐性

修订

YY/T 0497-2018

ISO 8537:2016

全国医用注射器(针)标准化技术委员会

企业牵头标准项目

远红外磁疗贴(袋)

推荐性

制定

/

/

全国医用电器标准化技术委员会物理治疗设备分技术委员会

企业牵头标准项目

矫形用钻类器械第1部分:钻头、丝锥和沉头铣刀

推荐性

修订

YY/T 0958.1-2014

ISO 9714-1:2012

全国外科植入物和矫形器械标准化技术委员会

企业牵头标准项目

运动医学植入器械半月板缝合系统

推荐性

制定

/

/

全国外科植入物和矫形器械标准化技术委员会

企业牵头标准项目

口腔内数字化X射线成像系统专用技术条件

推荐性

制定

/

/

全国医用电器标准化技术委员会医用X射线设备及用具分技术委员会

企业牵头标准项目

医用X射线高压发生器专用技术条件

推荐性

制定

/

/

全国医用电器标准化技术委员会医用X射线设备及用具分技术委员会

企业牵头标准项目

眼科A型超声测量仪

推荐性

修订

YY/T 0107-2015

/

全国医用电器标准化技术委员会医用超声设备分技术委员会

企业牵头标准项目

接触性创面敷料第7部分:羧甲基纤维素敷料

推荐性

制定

/

/

全国医用防护器械标准化工作组

企业牵头标准项目

医用透明质酸钠敷料

推荐性

制定

/

/

全国医用防护器械标准化工作组

企业牵头标准项目

眼科仪器视觉敏锐度测量用投影和电子视力表

推荐性

修订

YY/T 0764-2009

ISO 10938:2016

全国医用光学和仪器标准化分技术委员会

企业牵头标准项目

牙科学牙科镊

推荐性

修订

YY/T 1284.1-2015,YY/T 1284.2-2015,YY/T 1284.3-2015

ISO 15098:2020

全国口腔材料和器械设备标准化技术委员会齿科设备与器械分技术委员会

企业牵头标准项目

牙科学软组织环切刀

推荐性

制定

/

ISO 23445:2021

全国口腔材料和器械设备标准化技术委员会齿科设备与器械分技术委员会

企业牵头标准项目

负压清洗消毒器

推荐性

制定

/

/

全国消毒技术与设备标准化技术委员会

企业牵头标准项目


通常情况下,医疗器械推荐性行业标准由行业协会、专业委员会、科研机构等组织牵头起草,但对于企业来说,如果它们是某项医疗器械的主要生产、销售企业,或拥有某项先进技术或特殊经验的企业,则可能会被邀请参与制定该医疗器械的标准。

#企业牵头起草医械行业标准有工作规范啦!
就在2023年4月24日,国家药监局医疗器械标准管理中心发布通知:
鼓励以企业为主体牵头起草医疗器械推荐性行业标准的积极性,促进医疗器械标准供给更加优质、及时、多元,根据《医疗器械标准管理办法》《医疗器械标准制修订工作管理规范》等有关规定,制定了《企业牵头起草医疗器械推荐性行业标准工作规范(试行)》

图片


对于企业来说,能够参与起草医疗器械行业标准绝对是益处多多,比如说:

·可以提高企业的声誉,彰显企业在技术、品质等方面的实力和专业性。

·对企业的技术水平、创新能力、市场洞察力等提出更高要求,促进企业自我完善。

·能够深入了解和掌握当前行业的技术动态、政策动向以及市场趋势,为企业的战略发展提供有益的参考。

·为企业提供了与其他行业专业人士、学术机构、政府部门等合作的机会,有助于扩大企业的交流合作网络。

总的来说,参与起草医疗器械推荐性行业标准可以让企业更好地了解市场需求和发展趋势,提高企业在行业中的竞争力和市场份额,同时也能为整个行业的技术水平提供推动力,进一步促进行业发展


附件1:2023年医疗器械强制性行业标准制修订项目计划

图片

图片


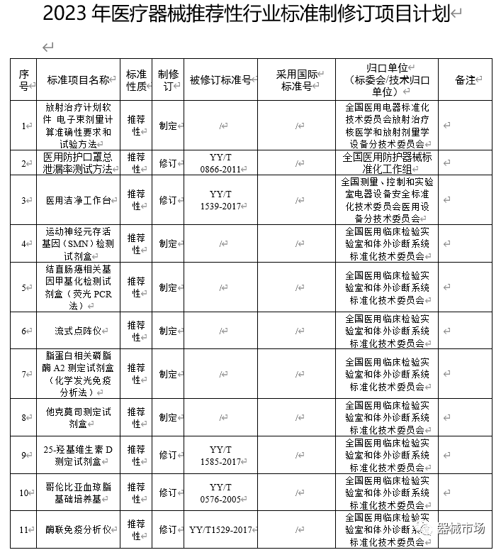
附件2:2023年医疗器械推荐性行业标准制修订项目计划

图片

图片

图片

图片

图片

图片

图片

图片

图片


来源:器械市场